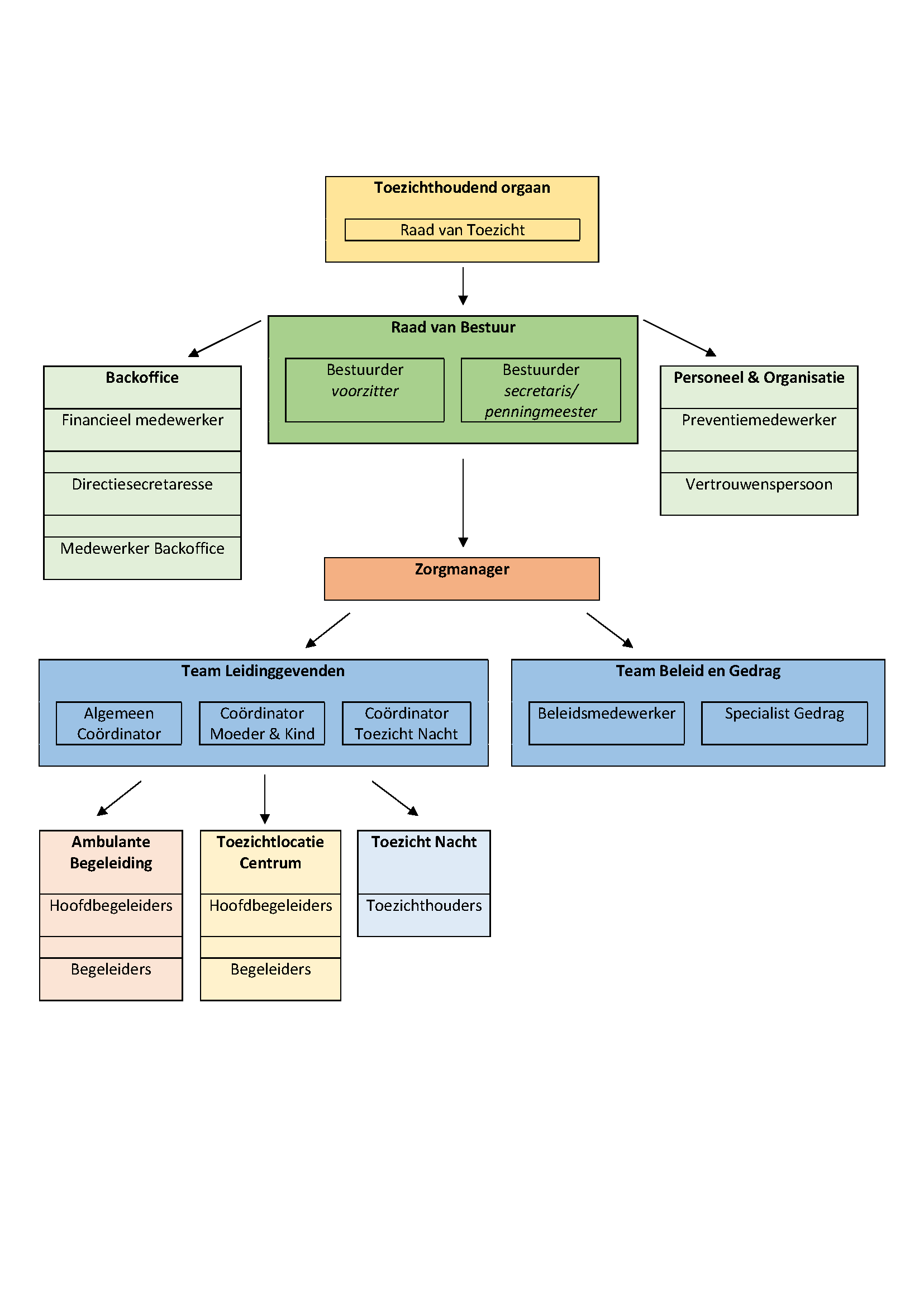
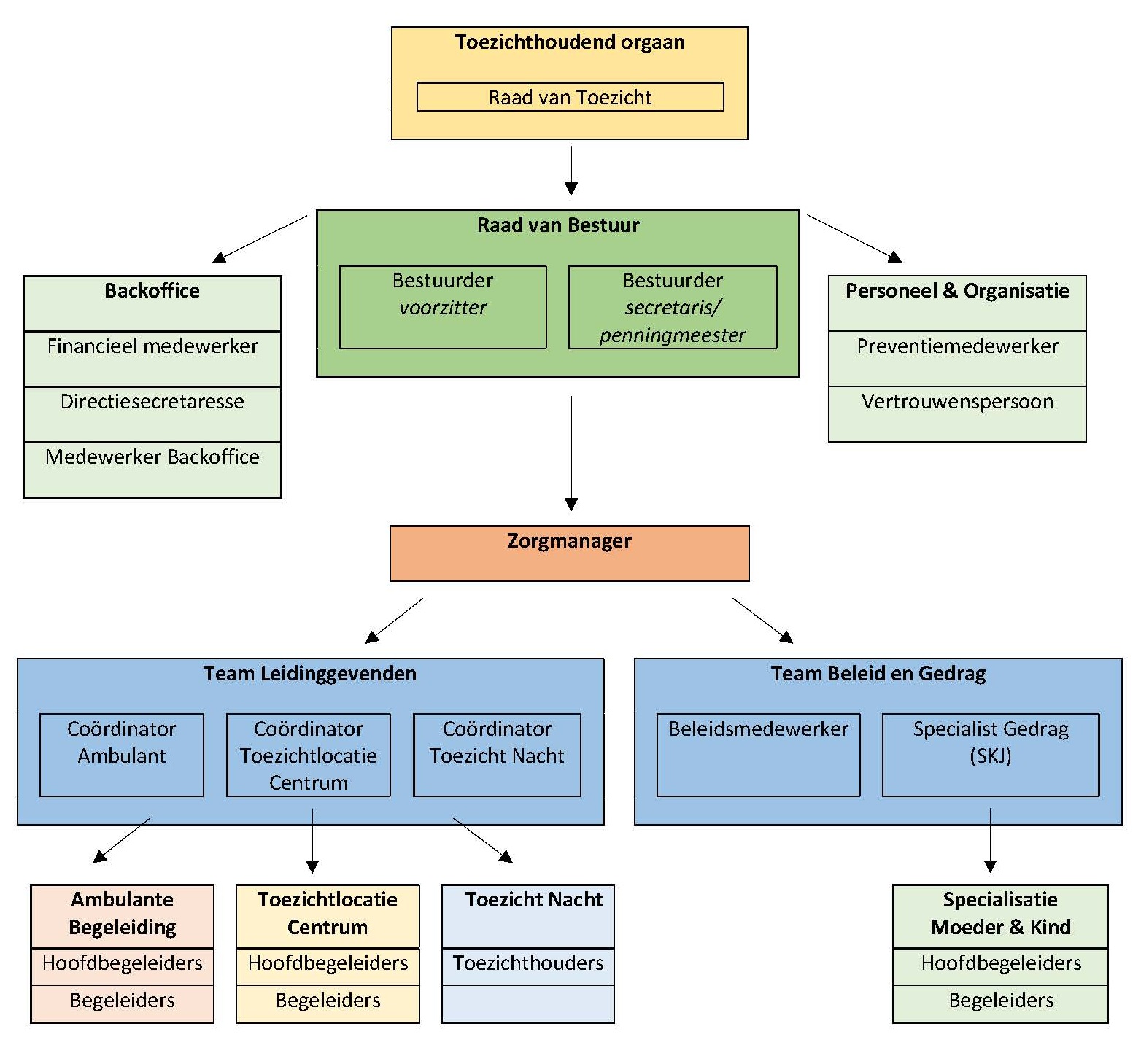
Organogram

Om voor een ieder helder in kaart te brengen hoe Stichting Groen Hulpverlening is opgebouwd wordt gebruik gemaakt van een organogram: